L'équipe

 

   LES BENEVOLES :  

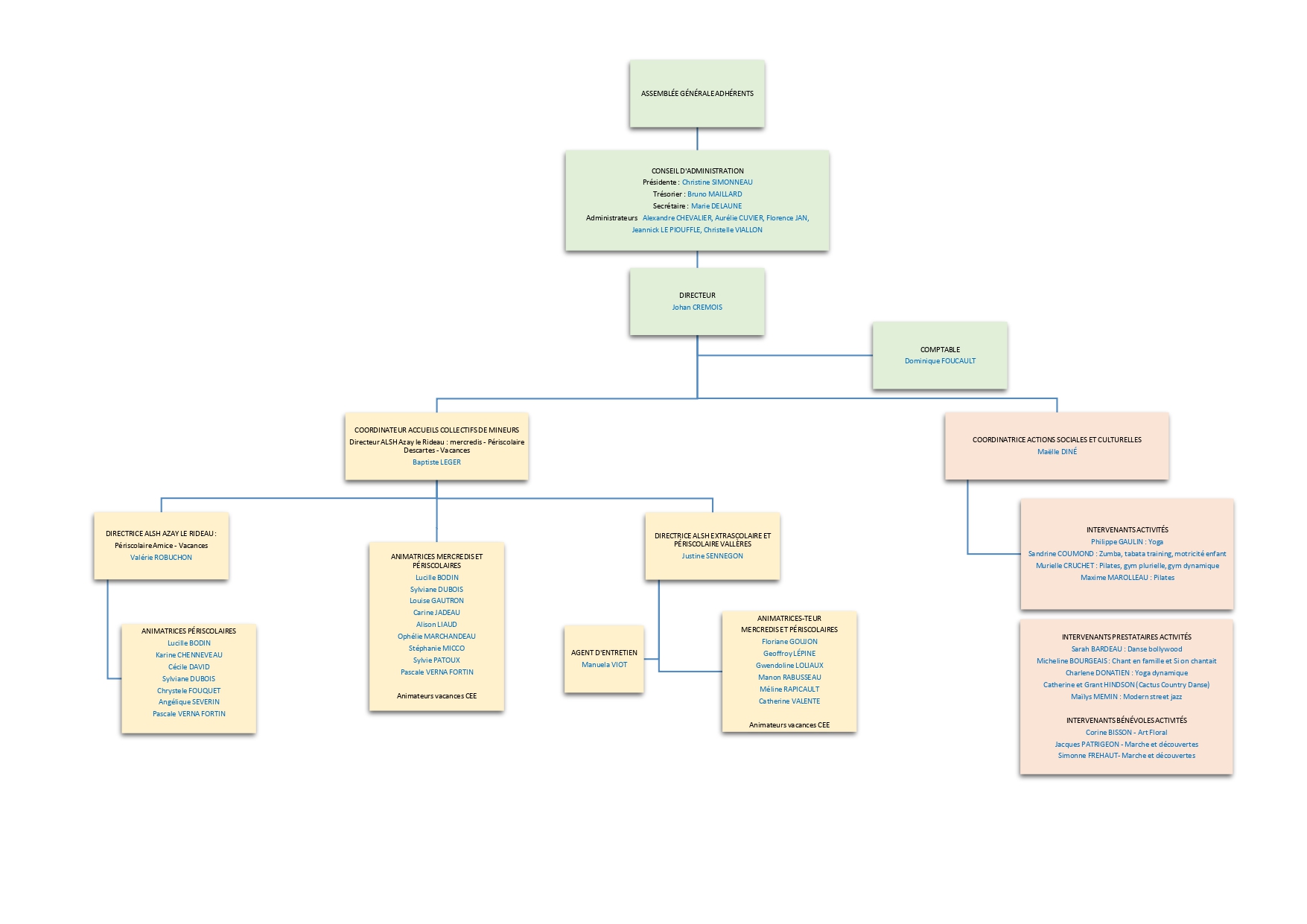
Cliquer sur l'image pour voir en grand.

 

 

   LES SALARIES :  

Cliquer sur l'image pour voir en grand.